加入2026中科院考研群 找直系学长1对1辅导
首页 > 中科院考研专区 > 山东省 > 烟台海岩带研究所 > 888生物学综合

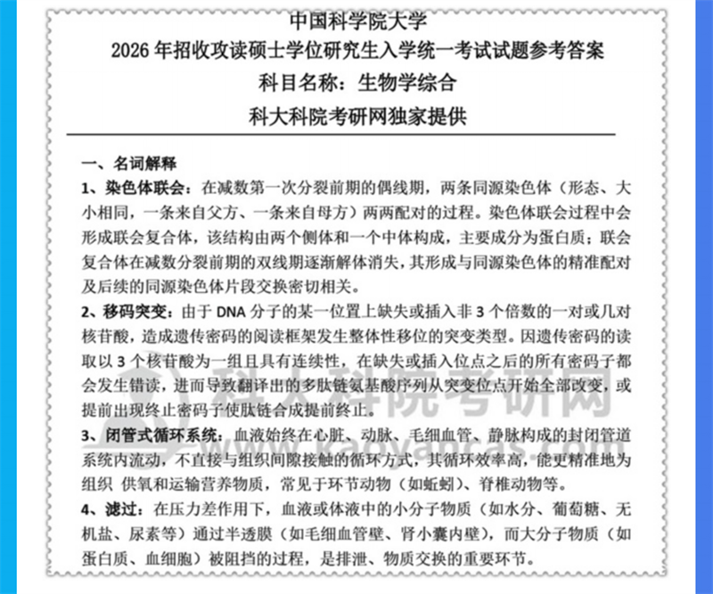
2027年中科院国科大888生物学综合考研真题答案初试咨询辅导课程

基础套餐包含:中科院2026年生物学综合考研真题及答案;中科院2003、2007、2008、2012、2013、2016、2019-2025年普通生物学考研真题及答案;中科院2012-2025年微生物学考研真题及答案、精讲班复习讲义;中科院2011-2013、2014-2025年遗传学考研真题及答案、大纲+精讲班视频+讲义
价格:
立即购买 在线咨询
  • 2026年中科院2000人考研群:1032409490【苹果手机复制群号,手工加群哦】2026年中科院考研群 。购买基础套餐后可加VIP群,后期每月讲座答疑和不定期不同专业课学长学姐答疑。

     


     

     

     

    科大科院考研网,定时群答疑

     


     

        科大科院考研网专注于提供中科大&中科院考研辅导,可提供的服务有初试考研辅导、初试专业课一对一、复试视频课程、复试一对一辅导,现均已全面上线。自创立到如今已服务人群超10万+,在获得一届又一届同学认可的基础上,我们将继续努力提高服务质量,不辜负大家的信任和期待!有需要可咨询学姐电话(微信同)18256097326。购买过程中如遇到任何问题请联系学姐QQ:2852509804。

    科大科院考研网首页  中科大考研辅导 中科院考研辅导   初试专业课一对一   复试辅导课程

    注:本课程原价273.6元,现优惠价228

在线咨询

进入QQ咨询

王老师

微信咨询

杨老师

进入20中科院QQ群

709867297

进入20中科大QQ群

680149146

友情链接

科大科院考研网版权所有 © 2020-2022 皖ICP备2021018242号